Capteur de champ magnétique à base de AD22151

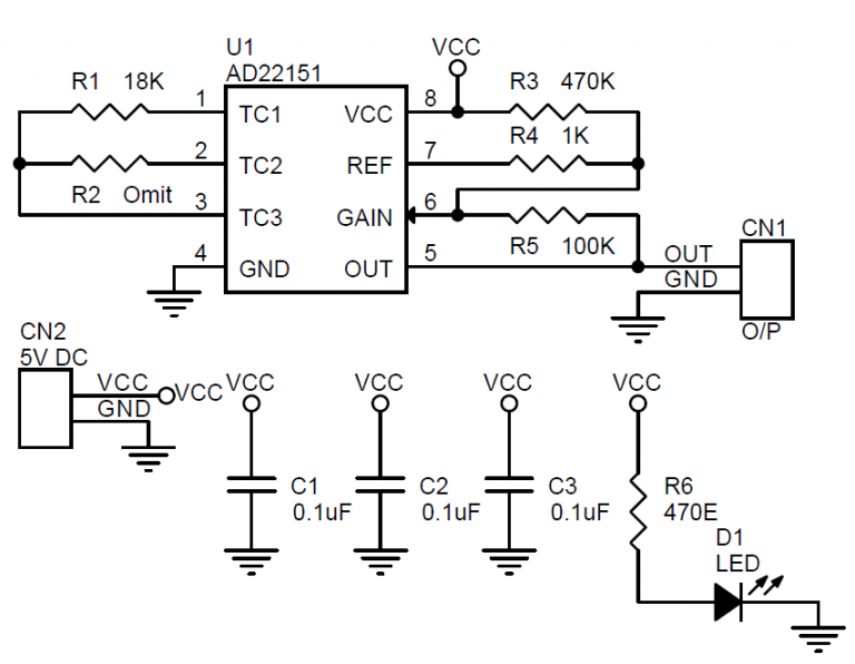
C’est un capteur de champ magnétique utilisant le circuit intégré AD22151 d’Analog Devices. Ce circuit est un transducteur de champ magnétique linéaire. Il fournit une tension de sortie proportionnelle à un champ magnétique appliqué perpendiculairement à la surface supérieure du boîtier. Le capteur combine la technologie intégrée des cellules Hall en vrac et la technologie des instruments pour minimiser les dérives liées à la température associées aux caractéristiques des cellules Hall en silicium.
Caractéristiques
- Alimentation 5V DC / 25mA
- Voyant LED d’alimentation
- Sortie normale 1,800V
- Sortie aimant côté sud 4,800V
- Sortie aimant côté nord 0,042 V
Schéma

Liste des composants électroniques

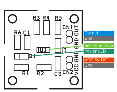
Branchement

PCB



Vidéo
Produits similaires sur Amazon

Acheter Parallax Ping ultrasonique Capteur de Champ magnétique pour Enfant

Source : electronics-lab.com (CC BY-SA 4.0)