L’industrie des semi-conducteurs produit en permanence de nouveaux circuits intégrés pour tous les domaines d’application ainsi que pour les consommateurs et l’audio; parmi ceux-ci, des circuits intégrés capables de créer des montages électroniques qui nécessitaient autrefois de nombreux composants électroniques auxiliaires.
Le montage joue autour d’un petit composant monté en surface CMS permettant la réalisation d’un excellent récepteur Radio FM stéréo portable. L’utilisation de bobines n’est pas nécessaire ainsi que l’étalonnage de circuits accordés.
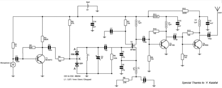
Schéma du récepteur FM
Voici donc le schéma pour réaliser un récepteur FM facilement puisque presque tout est «intégré» dans le circuit U1 Hex3653; en fait on trouve très peu de composants externes qui sont les résistances de charge des sorties audio R3 et R4, les condensateurs de découplage (les électrolytes C1 et C2), le quartz qui fournit l’horloge des étages interne de la puce (Y1) et le transistor Q1, utilisé pour piloter la LED à travers la résistance R2, afin d’obtenir une sorte de compteur de crête qui indique le niveau du signal audio.


Regarder cette vidéo
Pour plus de détails, veuillez consulter le PDF d’ ABRA Electronics
Source: open-electronics.org (CC BY-NC-SA 4.0)
