Skip to content

Building an automatic battery charger

    Building an automatic battery charger

    Maintaining the health and longevity of batteries is essential, whether for automotive, industrial, or personal use. Automatic battery chargers provide a reliable and efficient solution for this. These systems are designed to manage the charge of batteries effortlessly, without requiring constant monitoring. In this article, we will explore how automatic battery chargers work, their core components, and their benefits.

    automatic-battery-charger-schema

    R1= 330 1/4w
    R2= 1k 1/4w
    R3= 1k 1/4w
    R4= 1k 1/4w
    R5= 470 1/4
    R6= 4k7
    RV1=RV2= 10k
    D1= Zener 7,5v 1/2w
    D2= Led verde
    D3= Led rouge
    D4= Zener 3,3v 1/2w
    D5=D6 1N4148
    U1= LM741
    Q1= TIP 41  | (BD135)
    K1= Relais 12v 15Amp
    C1= 100uF/16v

    charger
    T1: 220/12+12  (6 A )   R= 2,2 ohm  10w

     

    Livewire-Simulation
    Livewire simulation

    The functionality of an automatic battery charger

    Automatic battery chargers are unique because they are designed to remain connected to the battery over extended periods. This feature is particularly useful in situations where batteries are not frequently used but need to stay charged and ready for action. The charger automatically detects when the battery voltage drops below a certain level and initiates the charging process.

    Once the battery reaches its optimal charge, the charger disconnects, preventing any further charge. This feature ensures that the battery is not overcharged, which is crucial for maintaining its performance and extending its life. Overcharging can lead to damage and decrease the lifespan of the battery, so this automation is a valuable benefit.

    Power specifications

    One of the key technical aspects of this charger is the transformer, which delivers a voltage of 2 x 12 volts and a current of 6 amperes. These specifications are suitable for a wide range of battery types, offering a steady and controlled supply of power. The dual 12-volt system ensures compatibility with standard battery setups, while the 6-ampere output allows for a balance between charging speed and safety.

    Role of the series resistance (R)

    To ensure that the charging process is not only efficient but also safe, the system incorporates a series resistance, known as R. This resistance plays a vital role in controlling the current that flows into the battery during charging. By limiting the current, the resistance helps to prevent overcharging and overheating, which can both be harmful to battery life.

    The value of the resistance can be adjusted, offering flexibility depending on the battery type and the required charging speed. By increasing the resistance, the charging process slows down, which can be beneficial for long-term maintenance of the battery. Conversely, reducing the resistance speeds up the charging process. The resistance can also be removed entirely if needed, making this system adaptable to various use cases.

    Charge time control

    One of the most valuable aspects of this charging system is its ability to control the charging time. By adjusting the resistance, users can fine-tune the time it takes to fully charge the battery. This feature provides flexibility and allows users to prioritize between a fast charge or a slower, more controlled charge that ensures the battery is gently maintained over time.

    For example, if time is of the essence and a quick recharge is needed, lowering the resistance can provide a faster charge. On the other hand, for batteries that need to be kept at optimal levels for long-term storage, a higher resistance setting would be preferable, as it reduces the stress on the battery during the charging process.

    Extending battery life through efficient management

    By preventing overcharging and offering control over the charging speed, automatic battery chargers significantly extend the life of a battery. The regulated charge protects the internal chemistry of the battery, ensuring that it performs consistently over a longer period. This system is ideal for various applications, including automotive batteries, emergency power systems, and backup power storage, where battery performance is critical.

    Practical and reliable battery management solution

    Automatic battery chargers provide a hassle-free solution for maintaining battery health. By automatically managing when to charge and when to stop, they reduce the need for constant oversight. The inclusion of components like the series resistance further enhances the system’s safety, ensuring that batteries are charged efficiently without the risk of damage.

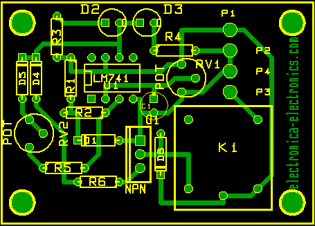
    Printed circuits

    circuit-printed-charger

    3D view

    component-implementation

    battery-charger

    In conclusion, whether for personal, commercial, or industrial use, automatic battery chargers are a practical and reliable solution. Their ability to automatically manage the charging process, combined with the flexibility provided by the series resistance, makes them indispensable for anyone looking to maintain the longevity and performance of their batteries.

    Source: electronica-electronics.com – creative commons

    Ads are gone for your comfort — even $1 helps keep Zonetronik.com alive!
    This is default text for notification bar