Ce kit de pilote de servomoteur CC conçu à l’aide du circuit intégré MC33030, est le moyen le plus rapide et le plus économique de faire fonctionner votre servomoteur. Ce montage est simple à réaliser.
Le MC33030 est un circuit intégré spécialement conçu pour les applications de commande de moteurs. Il offre une solution complète et polyvalente pour le contrôle de la vitesse et de la direction des moteurs à courant continu (DC). Ce circuit est doté de fonctionnalités avancées qui en font un choix populaire parmi les concepteurs de systèmes de contrôle de moteurs.
Le MC33030 intègre plusieurs blocs fonctionnels essentiels pour le contrôle du moteur. Il dispose d’un régulateur de tension interne qui assure une alimentation stable pour le circuit. De plus, il comprend des amplificateurs opérationnels pour le traitement des signaux de commande et de rétroaction. Ces amplificateurs peuvent être utilisés pour ajuster la vitesse et la direction du moteur, en fournissant une interface conviviale pour le contrôle externe.
Un autre aspect remarquable du MC33030 est sa capacité à gérer des charges inductives, telles que les bobines de moteurs. Il est équipé de circuits de protection intégrés, tels que des diodes de roue libre, qui protègent le circuit contre les surtensions induites par les bobines lors des commutations. Cela garantit une fiabilité accrue et évite les dommages potentiels aux composants.
En termes de flexibilité, le MC33030 offre des options de configuration variées. Il est compatible avec les modes de contrôle de vitesse en boucle ouverte et en boucle fermée, offrant ainsi une adaptabilité pour diverses applications. De plus, il peut être utilisé avec une large gamme de tensions d’alimentation, ce qui le rend adapté à différentes configurations de systèmes.
Caractéristiques
- Entrée 12 VDC
- Sortie 1 A
- Arrêt de surintensité, arrêt de surtension
- Entrée de référence programmable
- Indicateur LED de mise sous tension
- Quatre trous de montage de 3,2 mm chacun
- Dimensions du circuit imprimé 45 mm x 54 mm
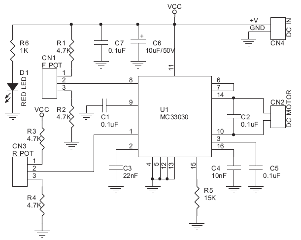
Schéma

Liste des composants électroniques

PCB

Source : electronics-lab.com (CC BY-SA 4.0)
