Dans notre monde moderne, la gestion du temps est essentielle. Que ce soit pour coordonner des rendez-vous, synchroniser des processus industriels ou simplement garder une trace précise des événements, une horloge fiable est indispensable. C’est là que le module DS1307 entre en jeu, un composant électronique remarquable qui offre une horloge série en temps réel (RTC) de haute précision, avec une gamme de fonctionnalités exceptionnelles.
Un Aperçu du DS1307
Le DS1307 est bien plus qu’une simple horloge. C’est une horloge/calendrier décimale à codage binaire (BCD) de faible puissance, conçue pour répondre aux besoins de précision du monde moderne. Sa capacité à suivre les secondes, les minutes, les heures, le jour, la date, le mois et l’année en fait un outil polyvalent pour une variété d’applications.
Communication série simple avec I²C
L’une des caractéristiques remarquables du DS1307 est sa capacité à communiquer en série via le bus bidirectionnel I²C. Cette interface simplifie considérablement l’intégration du module dans divers systèmes électroniques, permettant un transfert efficace des adresses et des données et assurant une interaction fluide avec d’autres composants électroniques.
Gestion avancée du calendrier
Le DS1307 n’est pas seulement une horloge, il est également capable de gérer le calendrier. Il prend en charge le jour, la date, le mois et l’année. Ce qui le distingue, c’est sa capacité à ajuster automatiquement la date de fin de mois pour les mois de moins de 31 jours, y compris les corrections pour les années bissextiles. Plus besoin de vous soucier des détails du calendrier, le DS1307 s’occupe de tout.
Formats horaires flexibles
L’horloge DS1307 offre une flexibilité exceptionnelle en matière de formats horaires. Vous pouvez choisir entre le format 24 heures ou 12 heures avec un indicateur AM/PM. Cela vous permet de personnaliser l’affichage de l’heure en fonction de vos préférences ou des besoins spécifiques de votre application.
Fiabilité en cas de pannes de courant
Un autre aspect impressionnant du DS1307 est sa capacité à détecter les pannes de courant. En cas de coupure de l’alimentation principale, le module bascule automatiquement sur une alimentation de secours. Cela garantit que l’opération de chronométrage se poursuit sans interruption, ce qui est crucial pour maintenir la précision et la fiabilité de vos applications.
Applications infinies
Le DS1307 trouve une utilisation dans une variété d’applications. Que vous construisiez une horloge numérique, un calendrier électronique, un enregistreur de données ou même un système de contrôle industriel, le DS1307 peut répondre à vos besoins en matière de gestion du temps.
En résumé, le module DS1307 est bien plus qu’une simple horloge. C’est un outil essentiel pour toute application nécessitant une gestion précise du temps et du calendrier. Sa capacité à communiquer en série via I²C, sa gestion avancée du calendrier, sa flexibilité en matière de formats horaires et sa fiabilité en cas de pannes de courant en font un choix idéal pour une variété de projets. Alors, que vous soyez un hobbyiste électronique ou un ingénieur professionnel, le DS1307 est votre allié incontournable pour la gestion du temps réel.
Caractéristiques du module
- Alimentation 5V DC
- Gère complètement toutes les fonctions de chronométrage
- L’horloge en temps réel compte les secondes, les minutes, les heures, la date du mois, le mois, le jour de la semaine et l’année avec compensation des années bissextiles valable jusqu’à 2100
- RAM polyvalente de 56 octets, alimentée par batterie, avec écritures illimitées
- Signal de sortie à onde carrée programmable
- Interfaces de port série simples avec la plupart des microcontrôleurs
- Interface série I2C
- Le fonctionnement à faible consommation prolonge la durée de fonctionnement de la batterie de secours
- Consomme moins de 500 nA en mode batterie de secours avec l’oscillateur en marche
- Circuit automatique de détection et de commutation de panne de courant
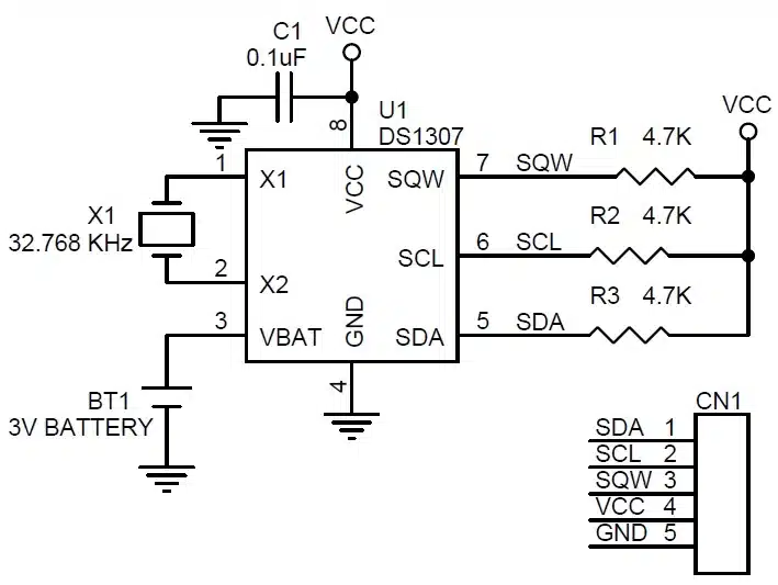
Schéma

Liste des composants électroniques

PCB



Source : Electronics-lab.com (CC BY-SA 4.0)
