Attention: Texte traduit a l’aide de Google traduction, le texte original se trouve ici (CC)
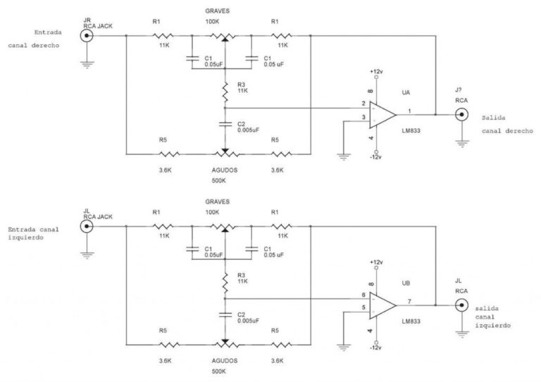
Le circuit est basé autour monolithiques linéaires SANYO LA3600 circuits intégrés pour créer un faible bruit de haute qualité et entièrement égaliseur 5 bandes graphiques qui peuvent être utilisées à des magnétophones portables, les chaînes stéréophoniques composante, les enregistreurs de cassette de radio, autoradios, etc.
Bien que le circuit a été construit avec une qualité élevée, la construction a été très facile. Une seule chaîne peut être formée facilement par l’égaliseur 5 bandes car elle emploie l’utilisation d’un amplificateur unique sur puce. La chaîne ne peut être obtenu en reliant les condensateurs et résistances variables à l’extérieur pour le maintien et la fixation de la fréquence de résonance.
Le nombre de bandes peut être augmentée en connectant deux LA3600 IC en série qui fait le multibandes d’environ 6 à 10 bandes disponibles. L’augmentation est également très stable avec une charge capacitive. Il vaut mieux ne pas dépasser la tension d’alimentation Vcc maximum d’environ 20V max puisque la tension de fonctionnement est de l’ordre de 5V à 15V.
Pendant l’opération, lorsque l’alimentation électrique est appliquée à la broche à broche places de court-circuit, elle causera la détérioration ou la ventilation de l’IC. Cela peut être évité en veillant à la broche à broche espaces ne sont pas court-circuité Lors de la soudure Eléments de montage.
Source: electronics-lab.com / CC BY-SA

